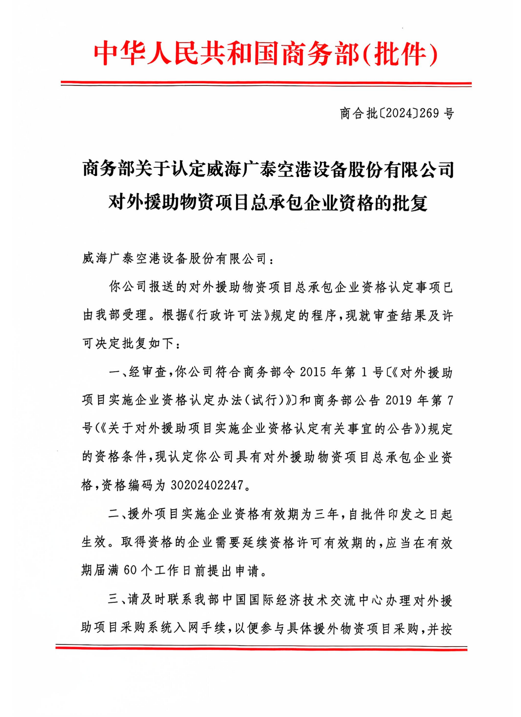
¿ËÈÕ£¬£¬Ì«Ñô³É¼¯ÍÅ61999£¨ÒÔϼò³Æ¡°Íþº£Ì«Ñô³É¼¯ÍÅ61999¡±£©È¡µÃÉÌÎñ²¿È϶¨¡°¶ÔÍâÖúÖúÎï×ÊÏîÄ¿×ܳаüÆóÒµ×ʸñ¡±µÄÅú¸´£¬£¬ÎªÖúÁ¦¹ú¼ÊÊг¡¿ªÍؼÓËÙÂÊ¡£¡£¡£

?¶ÔÍâÖúÖúÎï×Ê×ܳаü×ÊÖÊ?ÊÇÆóÒµ¾ß±¸¼ç¸ºÎÒ¹úÕþ¸®¶ÔÍâÖúÖúÎï×ÊÏîÄ¿×ܳаüʹÃüµÄ×ʸñ£¬£¬ÕâÒ»¹ú¼Ò¼¶×ÊÖʵÄÈ϶¨ºÍÖÎÀíÓÉÉÌÎñ²¿Í³Ò»ÖÎÀí£¬£¬ÒªÇóÆóÒµÕýµ±Ä±»®ÇÒǰÈý¸ö»á¼ÆÄê¶ÈÒµ¼¨ÌåÏÖÓÅÁ¼£¬£¬ÒÀ·¨ÄÉ˰ºÍ½ÉÄÉÉç»á°ü¹Ü·Ñ£¬£¬¾ßÓкܺõĽðÈÚ×ÊÐÅÌõ¼þºÍı»®³ÏÐÅÌåÏÖ£¬£¬ÇÒÉêÇëǰÈýÄêÔÚÊÜÔ®¹úÓнϺõÄÊÕÖ§¿ÚÒµ¼¨¡£¡£¡£
Íþº£Ì«Ñô³É¼¯ÍÅ61999×ÔÉ걨ºó£¬£¬¾Öð¼¶ÉóºË£¬£¬Ë³Ëìͨ¹ýÉÌÎñ²¿µÄÔ¤ÉóÊÜÀí£¬£¬×îÖÕÀֳɻñÅú¶ÔÍâÖúÖúÎï×ÊÏîÄ¿×ܳаüÆóÒµ×ÊÖÊ£¬£¬×ʸñÓÐÓÃÆÚÈýÄ꣬£¬½ìÂúǰ¿ÉÌá³öÑÓÐøÉêÇë¡£¡£¡£
´Ë´ÎÔ®ÍâÏîÄ¿×ܳаü×ÊÖʵÄÈ¡µÃ£¬£¬Òâζ×ÅÍþº£Ì«Ñô³É¼¯ÍÅ61999¿ÉÒÔ×÷ΪÏîÄ¿×ܳаüÆóÒµ¼ÓÈëÕþ¸®¶ÔÍâÖúÖúÎï×ÊÏîÄ¿£¬£¬¶ÔÍþº£Ì«Ñô³É¼¯ÍÅ61999µÄÍâÑóı»®Ä£Ê½ºÍÆ·ÅÆ¾ºÕùÁ¦½«±¬·¢Æð¾¢Ó°Ï죬£¬ÈÿոÛ×°±¸¡¢Ó¦ÇÀ¾ÈÔ®×°±¸¡¢Òƶ¯Ò½ÁÆ×°±¸µÈͨ¹ýÔ®ÍâͨµÀ£¬£¬Ô´Ô´Ò»Ö±µØ×ßÏòÈ«Çò£¬£¬ÖúÁ¦¸ü¶à¡°ÖйúÖÇÔ족¼ÓËÙ¡°³öº£¡±?£¡
µØµã£º ɽ¶«Ê¡Íþº£Êл·´äÇø»ÆºÓ½Ö16ºÅ
ÓÊÏ䣺guangtai#guangtai.com.cn£¨#»»³É@£©
µç»°×¨Ïߣº0631-3953100
©2018 Guangtai . ³ICP±¸05002697ºÅ ¹«°²»ú¹Ø±¸°¸ºÅ£º
37100202000594